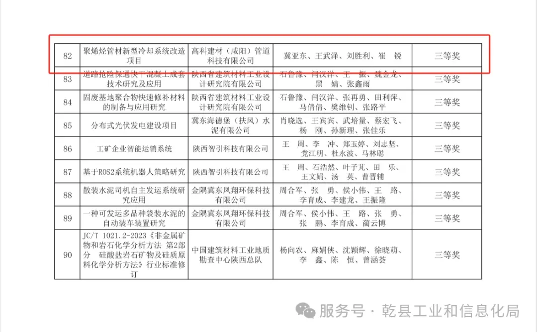
6月10日,陕西省建筑材料联合会与陕西省机械冶金建材工会共同组织的第十九届“陕西省建材行业技术革新成果”评审活动揭晓,乾县高科建材(咸阳)铝材科技有限公司推荐的《高节能铝合金窗用75系列型材》项目荣获技术革新二等奖,高科建材(咸阳)管道科技有限公司推荐的《聚烯烃管材新型冷却系统改造》项目荣获技术革新三等奖,为推动陕西省建材行业产业升级贡献乾县力量。


(供稿:乾县工业和信息化局)
责编:王薇
编辑:昂扬
6月10日,陕西省建筑材料联合会与陕西省机械冶金建材工会共同组织的第十九届“陕西省建材行业技术革新成果”评审活动揭晓,乾县高科建材(咸阳)铝材科技有限公司推荐的《高节能铝合金窗用75系列型材》项目荣获技术革新二等奖,高科建材(咸阳)管道科技有限公司推荐的《聚烯烃管材新型冷却系统改造》项目荣获技术革新三等奖,为推动陕西省建材行业产业升级贡献乾县力量。


(供稿:乾县工业和信息化局)
责编:王薇
编辑:昂扬
邮箱: rongyaosx@qq.com
工作时间:周一至周五,9:00-17:30,节假日休息